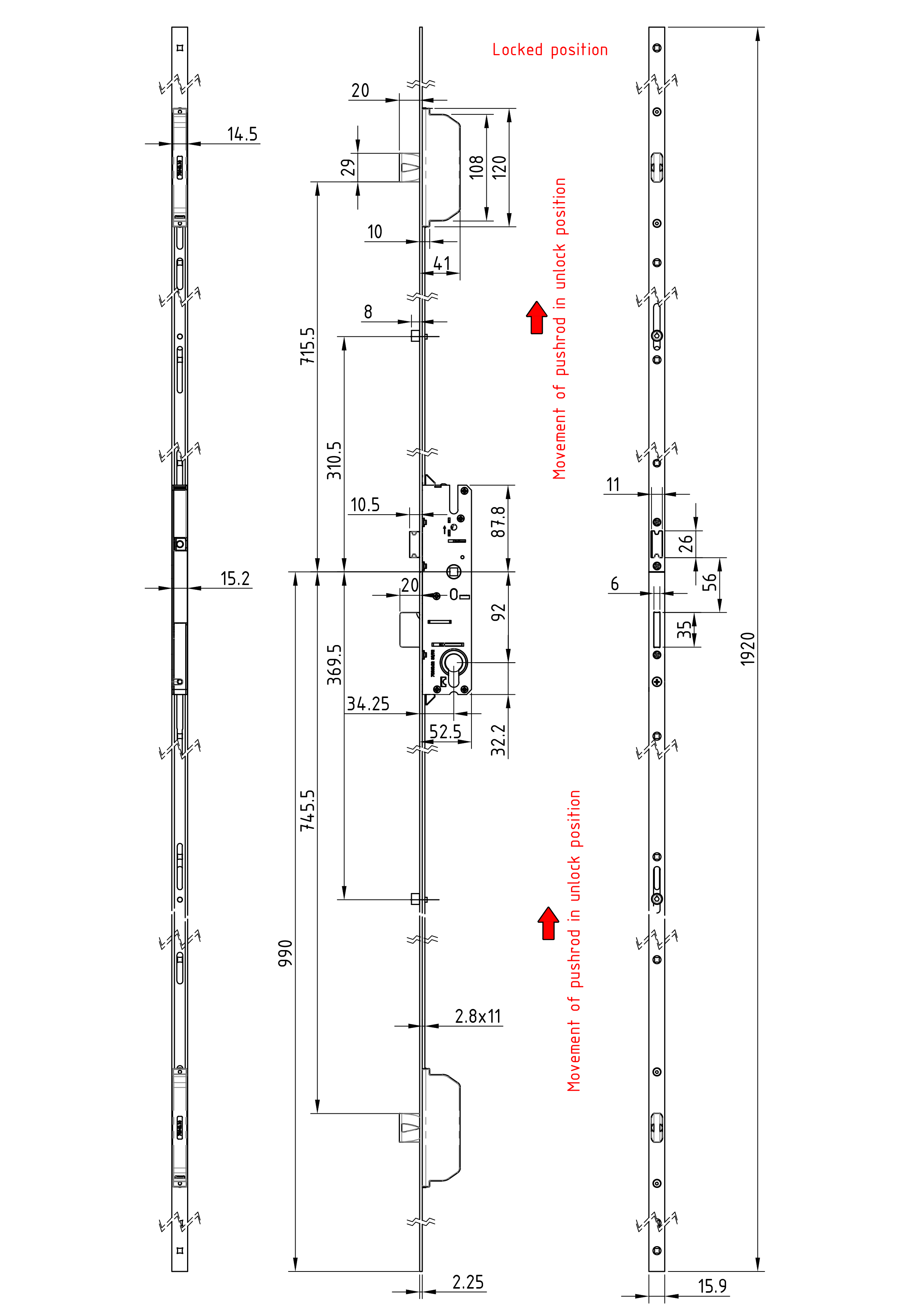
Višezatvorne brave za PVC vrata sa širinom čela od 16 mm se koriste za ulazna vrata, gde se očekuje visok kvalitet zaptivanja kao i velika otpornost na vremenske uslove. Mehanizam brave je specijalno dizajniran kako bi se obezbedila velika sigurnost krajnjih korisnika od provale. Skup pažljivo odabranih materijala osigurava dugotrajnost i kvalitet proizvoda.
Svaka serija brava se testira u internoj laboratoriji. Rezultati koji su dobijeni tom prilikom su sledeći:

Brave su univerzalne, postoji mogućnost okretanja jezička na levu i desnu stranu u zavisnosti od orijentacije vrata.